您好,欢迎访问深圳市阿赛姆电子有限公司的官方网站!

ESD防护器件生产制造商

EMC解决方案提供商

客户服务热线

您的位置:首页 > 案例新闻 > ASIM动态 >  

案例新闻

news

全国服务热线: 400-0405-909

2025年阿赛姆(ASIM)春节放假公告 各位新老客户朋友: 头条
各位新老客户朋友:非常感谢大家对阿赛姆科技的支持和关注!按照国家法定节假日安排,我司将于春节旦期间(2025年1月25日-2月7日)放假13天
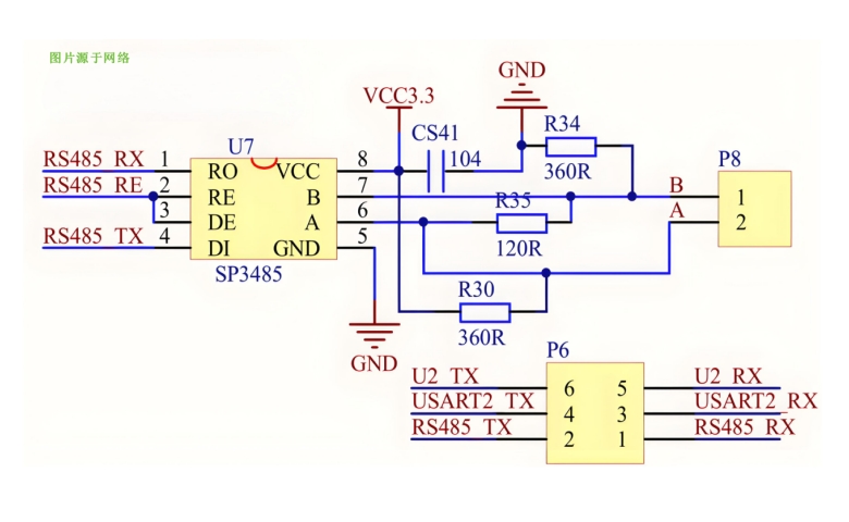
高浪涌TVS保障RS-485长距离通信

高浪涌TVS保障RS-485长距离通信

高浪涌TVS二极管正是保障通信可靠性的核心防护元件,其通过精准的电压钳位和强大的能量吸收能力,为RS-485网络提供关键保护。

了解详情>>
硬件接口ESD防护器件选型指南:I/O与通信端口参数配置

硬件接口ESD防护器件选型指南:I/O与通信端口参数配置

ESD静电二极管(静电释放保护二极管)是一种过压、防静电保护元件,专门为高速数据传输应用中的I O端口保护而设计。它的核心作用是保护电…

了解详情>>
TVS瞬态抑制器的浪涌响应机理与电气参数特性解析

TVS瞬态抑制器的浪涌响应机理与电气参数特性解析

当纳秒级浪涌电压突袭电路时,TVS瞬态抑制器以10^-12秒级响应速度构筑起关键防线。本文将深入拆解其浪涌抑制的物理机理,并逐项剖析六大核

了解详情>>

深圳市阿赛姆电子有限公司

ESD防护器件生产制造商 EMC解决方案提供商
400-014-4913
地址:深圳市龙华区大浪街道高峰社区龙城工贸御祥3栋1层
邮箱:asim@asim.com.cn
微信公众号
官方客服